当前位置:首页 > 智能家电 > 正文

脉动中国 创新领航 2019中国家用电器创新成果发布盛典在IFA成功召开

发布时间:2019-09-07 04:32:42 来源:原创 作者:王罗浩

2019年,中国家电行业依然承压前行。虽然面临着变幻不定的宏观环境、正在弱化的房地产和人口红利、消费需求放缓等因素,但是整个行业表现出了强大的韧性。这主要得益于家电企业坚持自立自强,持续加大研发投入,不断探索家电创新的方向。在中国家电人的共同努力下,家电产品正在向着多品类、多维度、多层次的方向发展,诞生了诸多令人欣喜的创新成果。

脉动中国 创新领航  2019中国家用电器创新成果发布盛典在IFA成功召开 智能公会

为了鼓励企业创新,并将更多的中国家电创新成果推向世界舞台,“第十五届中国家用电器创新成果发布盛典”连续第十一年在德国柏林国际电子消费品及家电展览会(IFA)上成功召开。本活动由中国家用电器研究院主办、德国工商会和IFA柏林国际电子消费品及家电展览会支持、全国家用电器工业信息中心协办、苏宁易购集团股份有限公司战略合作,致力于推动中国家电的创新力量,宣传中国家电的创新精神,并将中国家电的创新成果推向全球消费者,助力国际家电、中国家电的融合与发展。

领航未来 十五载开拓创新

中国家用电器研究院副院长葛丰亮表示,“中国家用电器创新成果推介”活动已经与中国家电产业携手走过了十五年,伴随着中国家电产业的蓬勃发展,让越来越多在产业创新上有作为的家电企业通过这个活动走上了世界舞台,向全世界传递着中国家电人的创新成果及创新精神。

脉动中国 创新领航  2019中国家用电器创新成果发布盛典在IFA成功召开 智能公会

中国家用电器研究院葛丰亮副院长致辞

2005年至今,中国家用电器研究院已成功举办十五届“中国家用电器创新成果推介”活动,自2009年起每年在IFA期间举办创新成果发布盛典,并在IFA主馆对每年的创新成果进行展示,今年已经是第十一年把中国家电创新成果带到IFA、带到世界。

脉动中国 创新领航  2019中国家用电器创新成果发布盛典在IFA成功召开 智能公会

第十五届中国家用电器创新成果展示

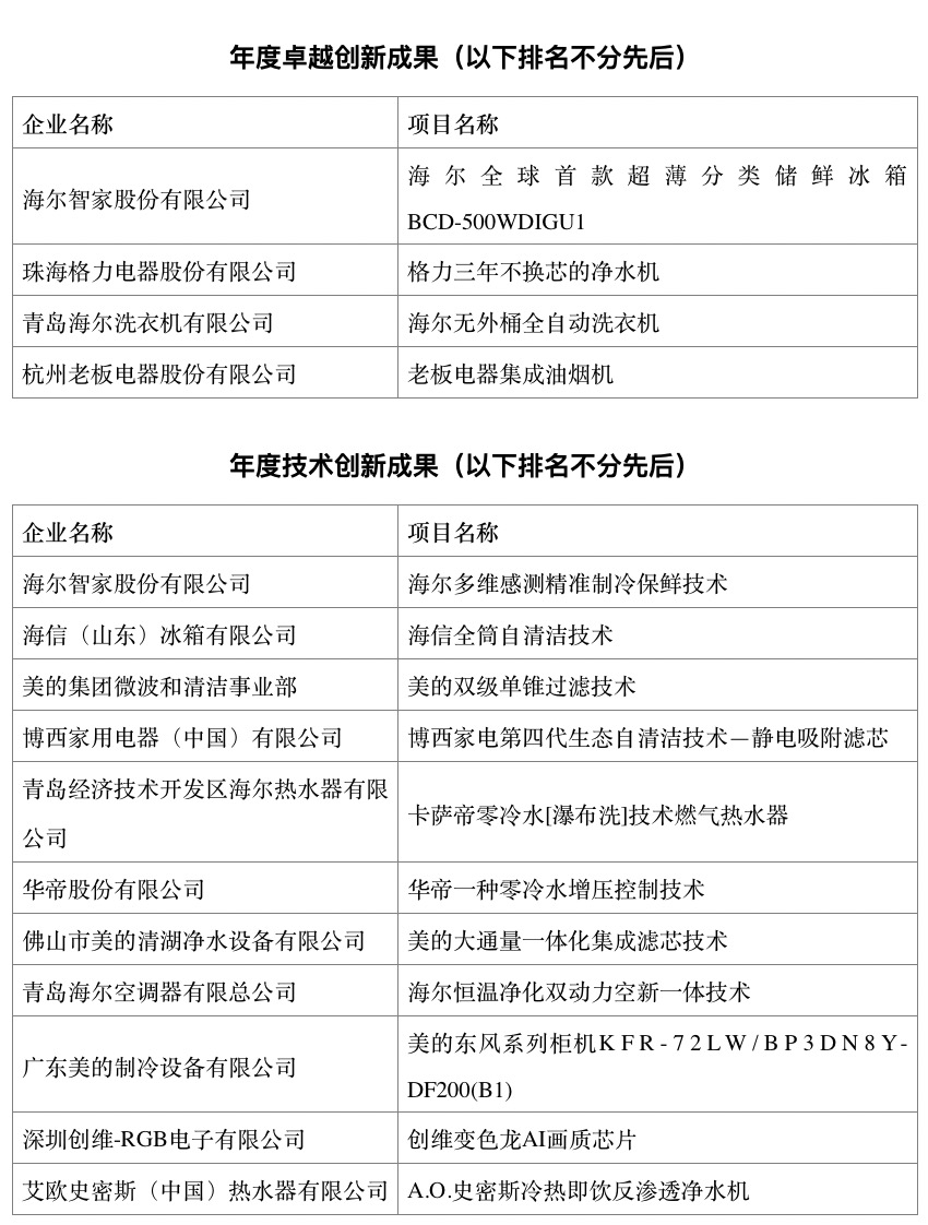
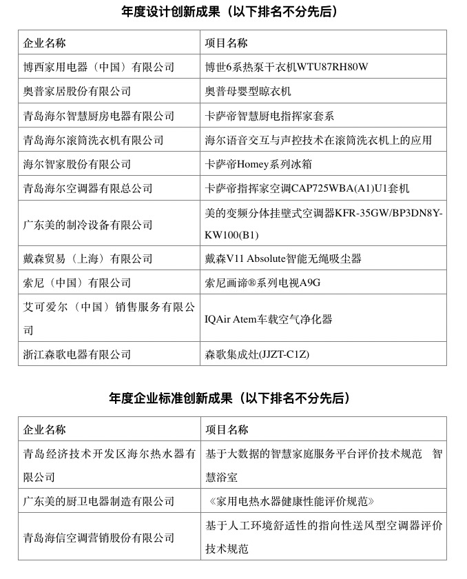
本次“中国家用电器创新成果推介”活动继续得到行业头部企业的积极参与,(以下不分先后)安吉尔、艾可爱尔、奥克斯、奥马、奥普、A.O.史密斯、比佛利、博世、长虹空调、创维、戴森、格力、海尔、华帝、海信、九阳、卡萨帝、老板、美的、美菱、森歌、索尼、TCL、统帅、西门子家电、小天鹅、中广欧特斯等家电品牌争当创新先锋。

“中国家用电器创新成果推介”活动涵盖品类也更加丰富,种类更加齐全,反映出中国家电行业紧跟消费趋势、具有时代气质的特点。本活动涵盖了彩电、冰箱、洗衣机、空调、热水器、油烟机、燃气灶、空气净化器、净水机、取暖器、洗碗机、电饭煲等常用品种,同时,像洗干一体机、干衣机、晾衣机、集成灶等近几年具备发展潜力的家电产品也进入到活动中。此外,厨电套系、嵌入式一体机、地暖空调一体机、中央净水系统等主打全屋、集成概念的产品也逐渐增多,体现出中国家电对于消费需求的洞察能力。

葛丰亮表示,中国家电人创新不辍,坚持以消费者生活需求为出发点,以科技创新为手段,加快产品结构调整,确保了整个产业的稳步前行。本届“中国家用电器创新成果推介”带来中国家电最前沿的创新科技,正是中国家电锐意进取的成果展示。

脉动中国 十五载传递匠心

2019年,中国家电行业展现出了强劲的活力。与此同时,“中国家用电器创新成果推介”也让全球消费者感受到中国家电行业的“匠心”与创新。本届活动共设置年度卓越创新、年度技术创新、年度产品创新、年度设计创新、年度企业标准创新以及年度家电品牌等多个类别,让众多家电创新成果脱颖而出。

脉动中国 创新领航  2019中国家用电器创新成果发布盛典在IFA成功召开 智能公会

颁发年度创新成果证书

中国家电行业正在经历又一新的发展阶段,企业唯有坚持创新,使用新技术、采用新材料,运用新工艺,不断深挖用户需求,实现在技术、产品、设计等方面的持续创新,才能引领消费趋势。

“中国家用电器创新成果推介”活动是中国家电行业最早走上国际舞台的活动,也是迄今为止中国家电在国际舞台上规模最大、影响最广、参与项目最多的活动。作为中国家电创新成果的一张“名牌”,“中国家用电器创新成果推介”将坚持与中国家电产业携手前行,将中国家电人的创新精神、工匠精神传递下去。

脉动中国 创新领航  2019中国家用电器创新成果发布盛典在IFA成功召开 智能公会
脉动中国 创新领航  2019中国家用电器创新成果发布盛典在IFA成功召开 智能公会
脉动中国 创新领航  2019中国家用电器创新成果发布盛典在IFA成功召开 智能公会
脉动中国 创新领航  2019中国家用电器创新成果发布盛典在IFA成功召开 智能公会
脉动中国 创新领航  2019中国家用电器创新成果发布盛典在IFA成功召开 智能公会

发表评论0条

相关标签

热度视频
广告